產品分類
山東合運電氣有限公司
手機:15588886921(同微信)
官網:www.mokeshi.cn
郵箱:2466458158@qq.com
寬帶壓控式交流電流源
時間:2022-09-07 人氣: 來源:山東合運電氣有限公司
寬帶壓控式交流電流源
Wide- band Voltage- control AC Current Source
杭州僑興電訊有限公司高學鋒
摘要:給出寬帶交流穩流電源的一種解決方案。由集成功放和運放組成基本電流源,并用基本
電流源的并聯來獲得大電流輸出。
Abstract: Gave a scheme for wide- band a.c.stabiliged current supply.Fundamental current source consisted of integrated amplifiers of power and operation,and by means of parallel fundamental current sources obtained high- current output.
關鍵詞:交流穩流電源寬帶壓控電流源
Keywords:A.C. stabiliged current supply, Wide- band voltage- control current source
頻率為0至1kHz的寬帶壓控交流電流源是熔絲、開關及繼電器觸點試驗和檢測的重要設備。通常要求它具有相當大的輸出電流而電壓較低,并要求有良好的負載調整率。現有的半導體恒流器件難以提供數十安培的輸出電流,而且只適合直流運用,不能滿足上述要求,為此我們研制一種寬帶壓控式大電流交流穩流電源。
1電路的設計和基本電流源電路
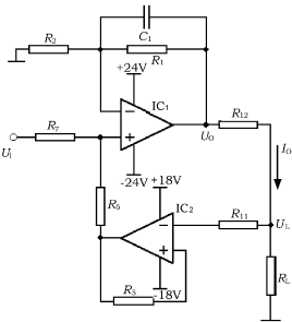
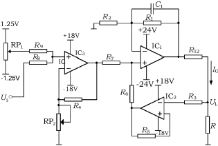
為了滿足大電流輸出的需要,并顧及器件極限功耗的局限,電流源采取“基本電流源”并聯工作的方案。“基本電流源”本身就是一個寬帶壓控電流源,只是輸出電流較小。其最大電流值的選擇,要考慮到所用功率器件的電流極限和功耗極限。負載端的最高電壓值,決定了負載的最大電阻值,它又決定了電流源工作電源的最低電壓值以及所用功率器件的極限電壓參數。在最大輸出電流確定之后,輸入電壓值的選取又決定了基本電流源的互導增益;此外還應考慮到輸入電壓是經過D/A變換的數字信號,以便與計算機接口連接。圖1是基本電流源的原理圖,圖中IC1是能輸出較大電流的同相放大器,IC2是電壓跟隨器,R12是電流采樣電阻,RL是負載電阻。IC2的輸出電壓(即負載電壓UL),它經過R6、R7兩個阻值相同的電阻作二分之一分壓后,接入IC1;輸入電壓Ui即為壓控電壓,它同樣經R6、R7分壓后與IC2輸出電壓疊加。選擇IC1的電壓放大倍數為2。其輸出電壓Uo=2×1/2(Ui+UL)=Ui+UL。則采樣電阻R12的壓降為Uo-UL=Ui,輸出電流Io=Ui/R12,由此達到了Io的壓控,且Io與UL無關,滿足了電流源的基本特性。電路中無電容耦合元件,因此可滿足0至1kHz以上的寬頻帶要求。圖2是基本電流源的實際電路。其中IC3用于失調和增益微調。RP1調節失調輸入電壓引起的零位偏移,RP2調節元器件參數誤差引起的跨導偏差。C1為頻率補償電容,用于消除高頻自激振蕩。IC1采用功放集成電路,其優點是互補輸出級對稱性好,不必選配。但集成功放多用于音頻信號的放大,廠家提供的典型應用電路中均含有隔直耦合電容。而在寬帶壓控電流源中IC1、IC2均為直流耦合方式,這樣IC1的偏置電阻就不能用廠家的推薦阻值,需通過調試選擇。

圖1
2實驗結果
基本電流源分別在f=20Hz、50Hz、500Hz及1kHz情況下,不同負載電阻時進行測量,被測電路的取樣電阻為1Ω、負載電阻RL=8Ω,其最大端電壓為10V。

圖2
實際測量結果為:
(1)線性度誤差
eLine=(gmmax-gmmin)gmmid
式中gmmid理想跨導;
gmmid=(gmmax-gmmin)/2
在f=20Hz至1kHz范圍內,gmmax=1.0(RL=0,f=50Hz或500Hz,Ui=1.25V),gmmin=0.9733(RL=8Ω,f=1kHz,Ui=0.1V),得出eLine=0.027。
(2)負載調整率當f=50Hz,Ui=0.1V,SLmax=0.00987。
(3)電壓調整率
測量結果:當f=500Hz,Ui=0.253V,RL=5Ω時
SVmax=0.16(2)
(4)失真度
當f=1kHz,Ui=1.25V,RL=5Ω時,最大失真度為1.2%。
由以上數據可見:
(1)基本電流在線性度、負載調整度、電壓調整率、失真度等指標上均比較滿意。
(2)由基本電流源并聯獲得更大的輸出電流的方案,不會引起上述四項指標的明顯劣化。
(3)集成功放作為運算放大器使用,其噪聲和輸入失調電壓較大,若能以功率運放取代,上述四項指標可能提高。
-
交流恒流電源
概述 交流恒流電源又叫電流源、穩流源,是一種寬頻譜、高精度交流穩流電源,具有響應速度快、恒流精度高、能長期穩定工作,適合各種性質負載(阻性、感性、容性)等優點。 產品應用 ■交流空氣開關 ■交流接觸器 ■機械開關,電子開關 ■交流互感器 ■電解液
查看詳細
關于寬帶壓控式交流電流源,小編為大家就分享這些。更多歡迎聯系我們合運電氣有限公司。
下一篇:大電流恒流源的采樣電阻



魯公網安備 37010502001687號